领导致辞
公司简介
组织架构
大事记
领导信息
信息公开
公司新闻
媒体聚焦
行业新闻
公交视频
定制公交
汽车租赁
广告发布
物业管理
公交驾校
汽车修理
汽车销售
的士运营
旅游开发
水上巴士
酒店预订
理念识别系统
行为识别系统
视觉识别系统
企业文化落地
企业党建
工会活动
文明创建
安全生产
公交都市
清廉国企
永州公交报
公交讲堂
公交服务
企业风采
公交好人
荣誉展示
人力资源
优秀团队
永州文化
永州旅游
旅游攻略
通知公告
线路概览
投诉建议
领导信箱
法律法规
客服中心
IC卡指南
失物招领
人才招聘
联系我们
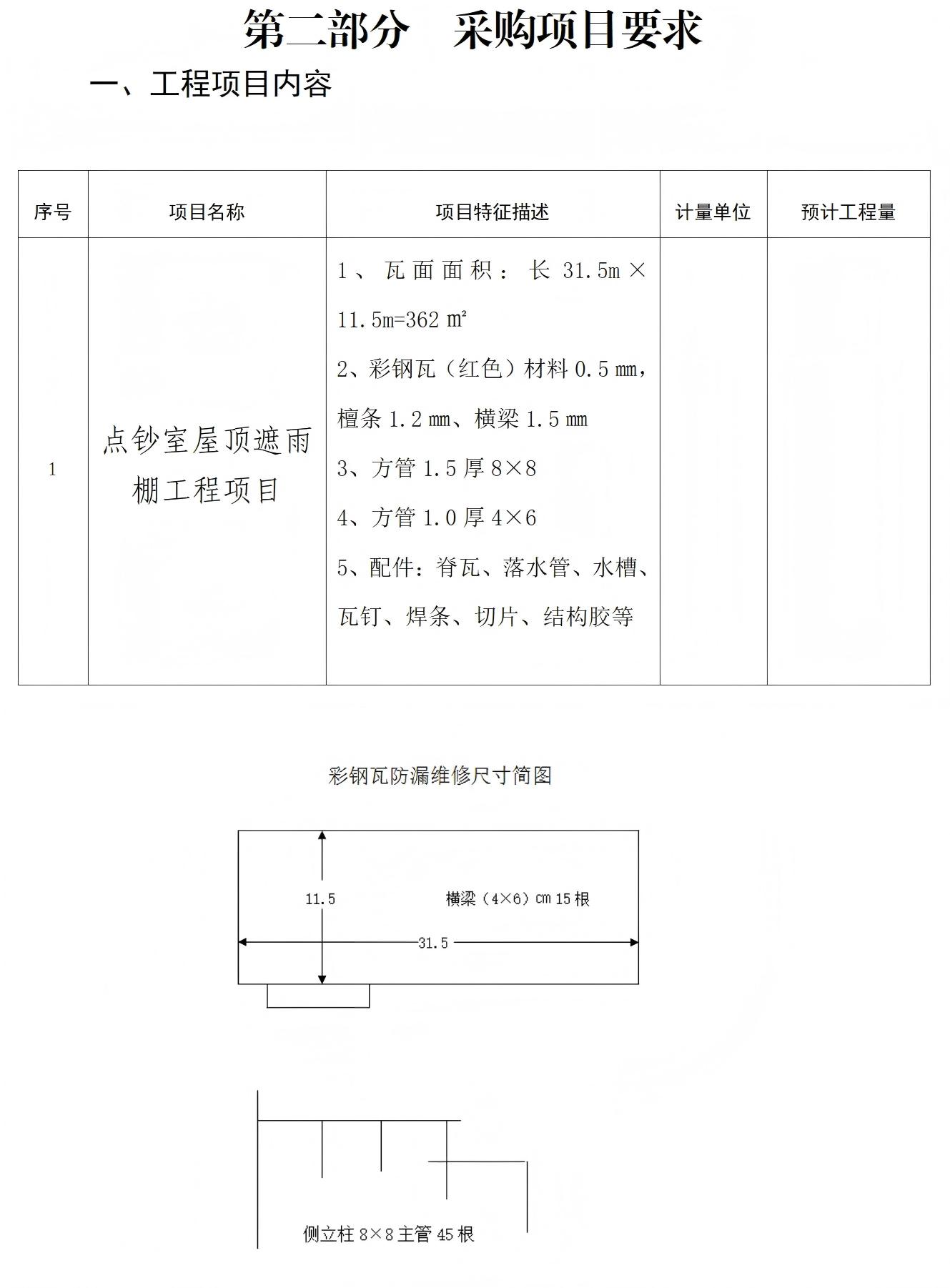
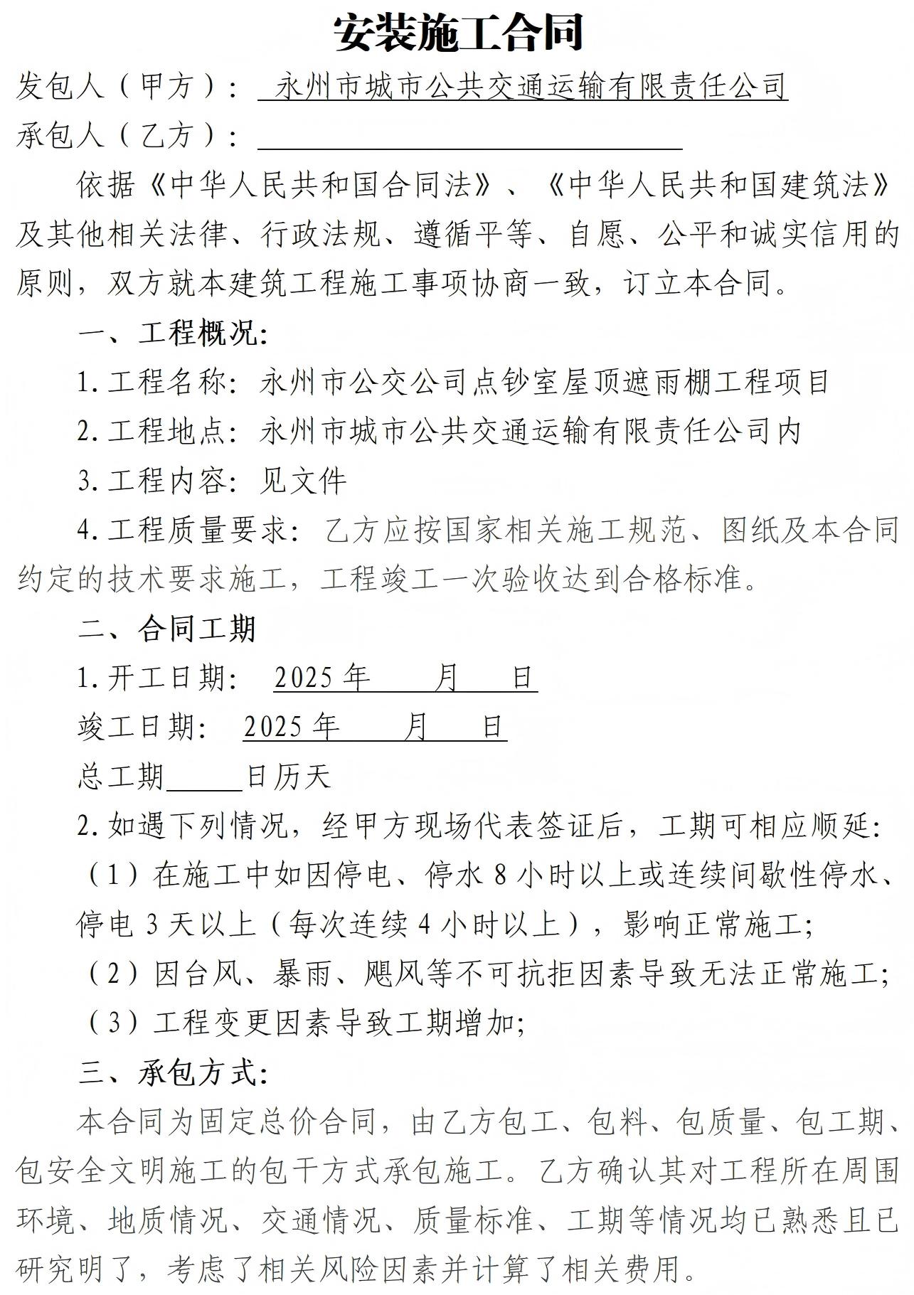
上一篇: 永州市城市公共交通运输有限责任公司公交场站微型消防站器材项目比价公告
下一篇: 永州腾信汽车维修有限公司招聘制单员公告